首页/小研资讯/关注!2024年硕士研究生招生初试调整公告/
关注!2024年硕士研究生招生初试调整公告
2023-09-08 17:11:33
最近,又有一批院校发布2024年硕士研究生招生信息

最近两天,又有一批院校发布2024年硕士研究生招生信息,包括招生简章、专业目录、考试大纲、初试改考等,看看有没有你的目标院校吧!


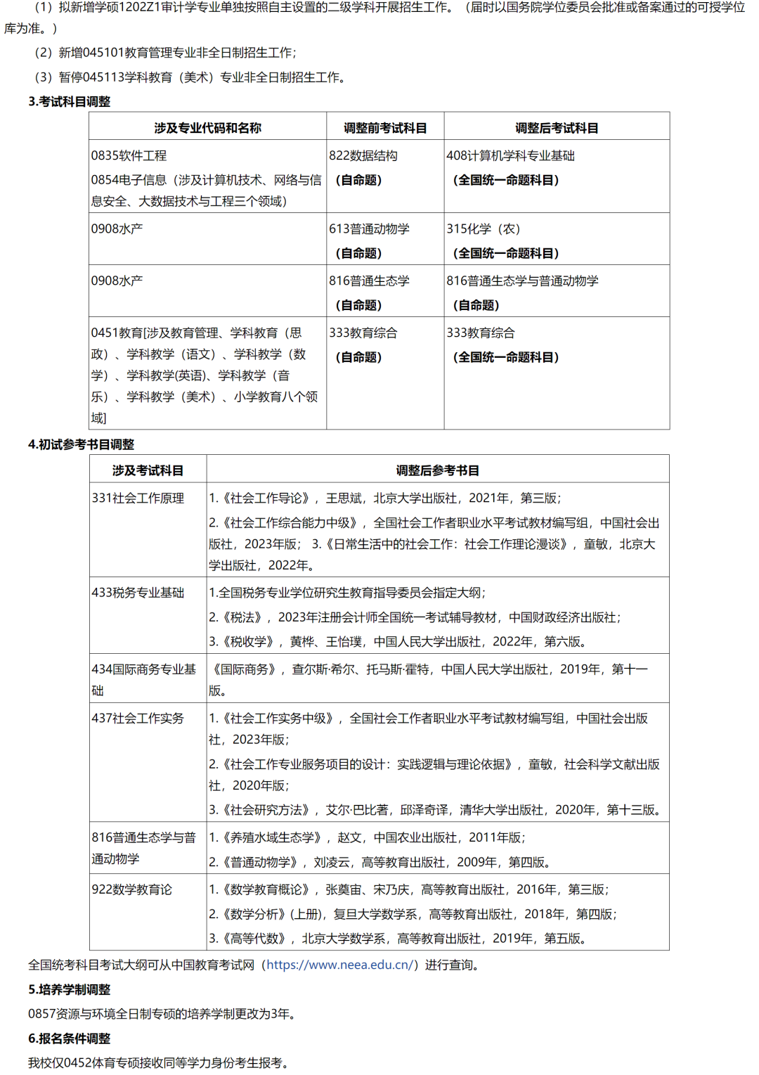
1、大连理工大学公共管理学院

关于2024年硕士研究生招生专业调整的说明


2、曲阜师范大学教育学院

2024年学术型硕士研究生招生考试相关变化预公告

教育学院对教育学一级学科学术型硕士研究生的招生考试方式进行调整,自2024年起改为自命题。上述调整最终以我校公布的研究生招生简章为准,欢迎同学们积极准备,踊跃报考。


3、重庆师范大学

关于调整2024年全国硕士研究生招生考试教育专业学位硕士初试科目的公告

4、集美大学

2024年硕士研究生招生新变化

5、华侨大学外国语学院关于2024年学术学位硕士研究生招生考试初试科目调整的预公告

6、华侨大学新闻与传播学院

7、温州大学2024年教育专硕初试科目调整的温馨提示


8、内蒙古师范大学

关于调整2024年全国硕士研究生招生考试教育专业学位硕士初试科目的公告

友情链接: